大型综合环境管理服务运营商中国清洁清洗行业等级资质国家一级资质

商务合作热线0755-82400160

玉龙环保-交流环卫经验,共享环卫资讯

环卫特许经营首现“有限合伙”模式

返回列表 来源: 发布日期: 2025.11.03

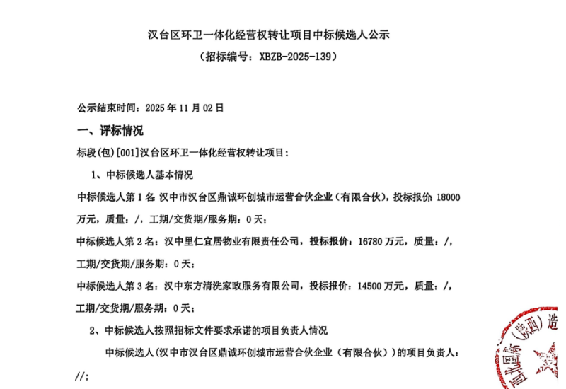
10月31日,汉中市汉台区环卫一体化经营权转让项目公布中标候选人公示,排名第一供应商为“汉中市汉台区鼎诚环创城市运营合伙企业(有限合伙)”,预中标该项目,投标报价为18000万元。 

玉龙环保:环卫特许经营首现“有限合伙”模式

该项目招标人为汉台区城市管理局,采购预算18000万元,内容为全区范围内生活垃圾收运、垃圾转运站运行管理与设施维护、公厕日常维护等工作的特许经营权转让。目前尚未公开特许经营期限。

伙企业作为中标主体属行业首次

预中标的鼎诚环创合伙企业,其执行事务合伙人为陕西航开科技服务有限公司。根据《合伙企业法》,执行事务合伙人代表合伙企业执行事务,承担无限连带责任。 

玉龙环保:环卫特许经营首现“有限合伙”模式2

项目模式或为“经营权转让”

从招标描述“特许经营权转让”及“采购预算18000万元”来看,该笔款项很可能为中标方向政府一次性支付的特许经营权转让费,而非年度运营费。 本次项目覆盖范围为“全区”,可能包括城区及下辖的7镇8街道,服务人口约62万。

玉龙环保:环卫特许经营首现“有限合伙”模式3

(更多信息点击阅读原文并环境司南


0结束标志-玉龙LOGO


玉龙环保宣传图1

玉龙环保公司二维码

全国服务热线

0755-82400160

©2020深圳市玉龙环保产业有限公司版权所有

  •  粤公网安备44030302001627号
  • 【 备案号:粤ICP备18099178号-2